Особенности применения методологии ITIL в управлении проблемами информационных сервисов малого и среднего бизнеса
- 作者: 1
-
隶属关系:
- Тольяттинский государственный университет
- 期: 卷 1 (2025)
- 页面: 391-393
- 栏目: ЧАСТЬ I. Цифровые технологии: настоящее и будущее
- ##submission.dateSubmitted##: 21.05.2025
- ##submission.dateAccepted##: 30.05.2025
- ##submission.datePublished##: 02.11.2025
- URL: https://consilium.orscience.ru/osnk-sr2025/article/view/679896
- ID: 679896
如何引用文章
全文:
详细
Обоснование. В эпоху цифровизации малому и среднему бизнесу (МСБ) важно поддерживать стабильную работу информационных сервисов. Неполадки в ИТ-инфраструктуре могут обернуться финансовыми потерями и снижением конкурентоспособности компании. Методология ITIL (Information Technology Infrastructure Library) включает лучшие практики управления ИТ-услугами, в том числе управление проблемами. Несмотря на широкое внедрение данной библиотеки в крупных компаниях, вопрос о ее адаптации в МСБ остается недостаточно изученным. Необходимо более детальное исследование особенностей применения ITIL в данном сегменте для повышения качества ИТ-сервисов.
Цель — исследование особенностей применения ITIL в малом и среднем бизнесе на примере процесса управления проблемами и разработка адаптированной модели, направленной на оптимизацию расхода временных ресурсов и количества решенных проблем.
Методы. Для получения результатов исследования были использованы методы: анализ документации и лучших практик ITIL, общеотраслевых тенденций МСБ; SWOT-анализ; BPMN-моделирование.
Результаты. Цель процесса управления проблемами по методологии ITIL заключается в «предотвращении повторения инцидентов или минимизации их влияния на бизнес» [1]. Какие факторы в малом и среднем бизнесе помогают в достижении этой цели? А какие, наоборот, препятствуют? Для получения ответов на данные вопросы был проведен SWOT-анализ сегмента МСБ, в результате которого была построена матрица (рис. 1) и сформулирована стратегия управления проблемами.
Рис. 1. SWOT-анализ малого и среднего бизнеса
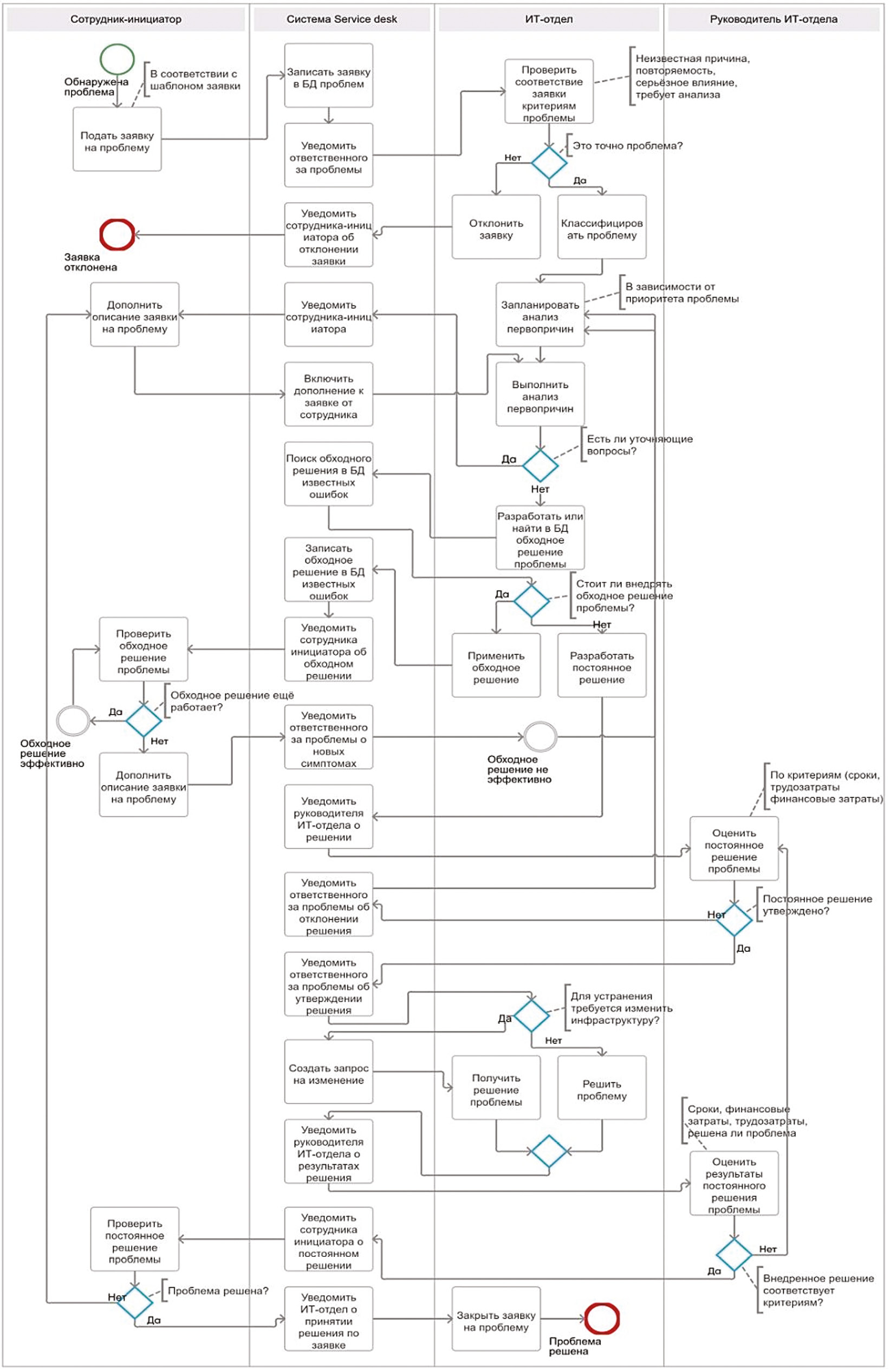
Внедрение облачной ITSM-системы с тарификацией позволит быстрее адаптироваться к изменениям требований бизнеса и масштабировать ИТ-инфраструктуру по мере роста организации. Также это ускорит процесс управления проблемами благодаря автоматизации, улучшит обслуживание клиентов и освободит сотрудников от выполнения рутинной работы. А переход на отечественные решения Service Desk снизит затраты на лицензирование и уменьшит риски, связанные с санкциями, ростом цен и прекращением поддержки [3]. Разработка и документирование стандартных решений для типовых проблем, создание базы знаний обходных путей для быстрого восстановления ИТ-сервисов — все это позволит сократить время на поиск решений и уменьшить зависимость от экспертных знаний отдельных специалистов. Приоритет обходным решениям позволит МСБ оперативно восстанавливать сервисы, но потребует последующей разработки постоянного решения и контроля эффективности обходного пути [2]. Создание процесса управления проблемами с определенными этапами, ролями и ответственностью для каждого участника снизит влияние ограниченности ресурсов и нехватки специалистов за счет более рационального использования имеющихся ресурсов и сделает процесс более зрелым и конкурентоспособным. На основе сформулированной стратегии и практик ITIL была построена BPMN-диаграмма (рис. 2).
Рис. 2. BPMN-диаграмма процесса управления проблемами в МСБ
На диаграмме представлена адаптированная модель процесса управления проблемами с ролями сотрудника-инициатора, системы Service Desk, ИТ-отдела и руководителя ИТ-отдела. Данная модель содержит классические для ITIL этапы управления проблемами. Однако само исполнение имеет отличие. При обнаружении и регистрации проблемы делается акцент на быструю и простую подачу заявки. Упрощен процесс классификации, первыми рассматриваются проблемы с наибольшим влиянием на бизнес. При исследовании проблемы используются несложные и оперативные методы (например, «5 почему») и обходные решения, не требующие высоких затрат и быстро восстанавливающие работу сервиса. Постоянные решения, которые часто требуют изменений в ИТ-инфраструктуре, согласуются с руководителем отдела. При решении проблемы заявка закрывается, решения документируются.
Выводы. Таким образом, была разработана адаптированная модель, которая предусматривает баланс между структурированностью управления проблемами и гибкостью, необходимой малому и среднему бизнесу. Она помогает экономить ресурсы ввиду приоритета наиболее критичных для бизнеса проблем и принятия обходных решений, улучшения коммуникации и снижения рисков, связанных с ИТ-проблемами.
全文:
Обоснование. В эпоху цифровизации малому и среднему бизнесу (МСБ) важно поддерживать стабильную работу информационных сервисов. Неполадки в ИТ-инфраструктуре могут обернуться финансовыми потерями и снижением конкурентоспособности компании. Методология ITIL (Information Technology Infrastructure Library) включает лучшие практики управления ИТ-услугами, в том числе управление проблемами. Несмотря на широкое внедрение данной библиотеки в крупных компаниях, вопрос о ее адаптации в МСБ остается недостаточно изученным. Необходимо более детальное исследование особенностей применения ITIL в данном сегменте для повышения качества ИТ-сервисов.
Цель — исследование особенностей применения ITIL в малом и среднем бизнесе на примере процесса управления проблемами и разработка адаптированной модели, направленной на оптимизацию расхода временных ресурсов и количества решенных проблем.
Методы. Для получения результатов исследования были использованы методы: анализ документации и лучших практик ITIL, общеотраслевых тенденций МСБ; SWOT-анализ; BPMN-моделирование.
Результаты. Цель процесса управления проблемами по методологии ITIL заключается в «предотвращении повторения инцидентов или минимизации их влияния на бизнес» [1]. Какие факторы в малом и среднем бизнесе помогают в достижении этой цели? А какие, наоборот, препятствуют? Для получения ответов на данные вопросы был проведен SWOT-анализ сегмента МСБ, в результате которого была построена матрица (рис. 1) и сформулирована стратегия управления проблемами.
Рис. 1. SWOT-анализ малого и среднего бизнеса
Внедрение облачной ITSM-системы с тарификацией позволит быстрее адаптироваться к изменениям требований бизнеса и масштабировать ИТ-инфраструктуру по мере роста организации. Также это ускорит процесс управления проблемами благодаря автоматизации, улучшит обслуживание клиентов и освободит сотрудников от выполнения рутинной работы. А переход на отечественные решения Service Desk снизит затраты на лицензирование и уменьшит риски, связанные с санкциями, ростом цен и прекращением поддержки [3]. Разработка и документирование стандартных решений для типовых проблем, создание базы знаний обходных путей для быстрого восстановления ИТ-сервисов — все это позволит сократить время на поиск решений и уменьшить зависимость от экспертных знаний отдельных специалистов. Приоритет обходным решениям позволит МСБ оперативно восстанавливать сервисы, но потребует последующей разработки постоянного решения и контроля эффективности обходного пути [2]. Создание процесса управления проблемами с определенными этапами, ролями и ответственностью для каждого участника снизит влияние ограниченности ресурсов и нехватки специалистов за счет более рационального использования имеющихся ресурсов и сделает процесс более зрелым и конкурентоспособным. На основе сформулированной стратегии и практик ITIL была построена BPMN-диаграмма (рис. 2).
Рис. 2. BPMN-диаграмма процесса управления проблемами в МСБ
На диаграмме представлена адаптированная модель процесса управления проблемами с ролями сотрудника-инициатора, системы Service Desk, ИТ-отдела и руководителя ИТ-отдела. Данная модель содержит классические для ITIL этапы управления проблемами. Однако само исполнение имеет отличие. При обнаружении и регистрации проблемы делается акцент на быструю и простую подачу заявки. Упрощен процесс классификации, первыми рассматриваются проблемы с наибольшим влиянием на бизнес. При исследовании проблемы используются несложные и оперативные методы (например, «5 почему») и обходные решения, не требующие высоких затрат и быстро восстанавливающие работу сервиса. Постоянные решения, которые часто требуют изменений в ИТ-инфраструктуре, согласуются с руководителем отдела. При решении проблемы заявка закрывается, решения документируются.
Выводы. Таким образом, была разработана адаптированная модель, которая предусматривает баланс между структурированностью управления проблемами и гибкостью, необходимой малому и среднему бизнесу. Она помогает экономить ресурсы ввиду приоритета наиболее критичных для бизнеса проблем и принятия обходных решений, улучшения коммуникации и снижения рисков, связанных с ИТ-проблемами.
作者简介
Тольяттинский государственный университет
编辑信件的主要联系方式.
Email: annryazantsewa@yandex.ru
магистрант, кафедра «Прикладная математика и информатика», группа ПИм-2403а
俄罗斯联邦, Тольятти参考
- agora.ru [Электронный ресурс] Цифровизация малого и среднего бизнеса: разработка IT решений для МСБ. Режим доступа: https://www.agora.ru/blog/it-resheniya-dlya-malogo-i-srednego-biznesa/ Дата обращения: 15.04.2025.
- Axelos ITIL Foundation, ITIL 4 Edition. London: Stationery Office, 2019. 218 p.
- computerra.ru [Электронный ресурс] Системы Service Desk в эпоху импортозамещения: тренды и стратегии для успешного развития. Режим доступа: https://www.computerra.ru/305684/service-desk-v-epohu-importozameshheniya-trendy-i-strategii-dlya-uspeshnogo-razvitiya/ Дата обращения: 06.07.2025.
补充文件





